Использование файлов Cookie
Мы используем файлы cookie, разработанные нашими специалистами и третьими лицами, для анализа событий на нашем веб-сайте. Продолжая просмотр страниц нашего сайта, вы принимаете условия его использования. Более подробные сведения смотрите в Политике конфиденциальности.
empty basket
Ваша корзина пуста
Выберите в каталоге интересующий товар
и нажмите кнопку «В корзину».
Перейти в каталог
empty delayed
Отложенных товаров нет
Выберите в каталоге интересующий товар
и нажмите кнопку
Перейти в каталог
Заказать звонок
Войти
Заказать звонок

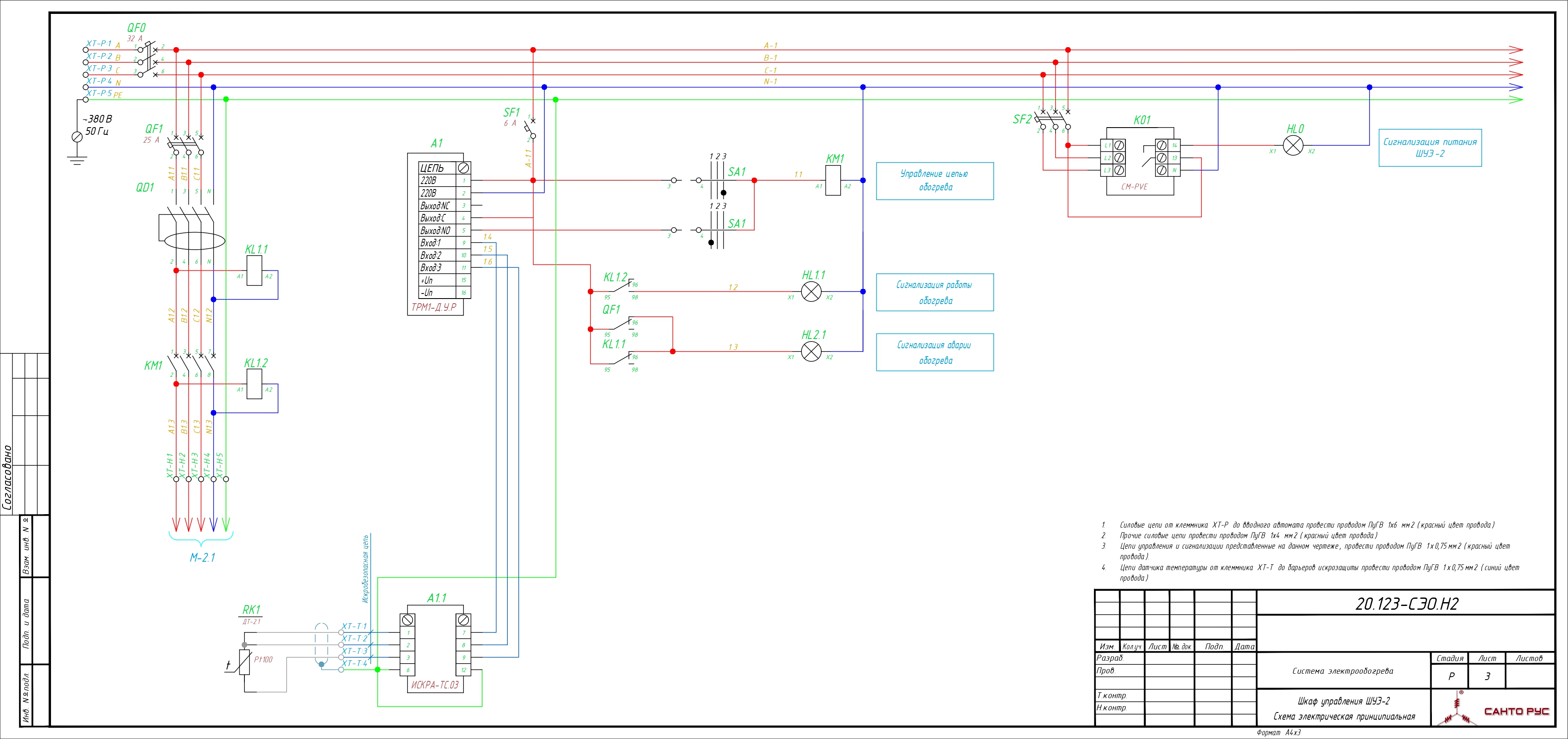
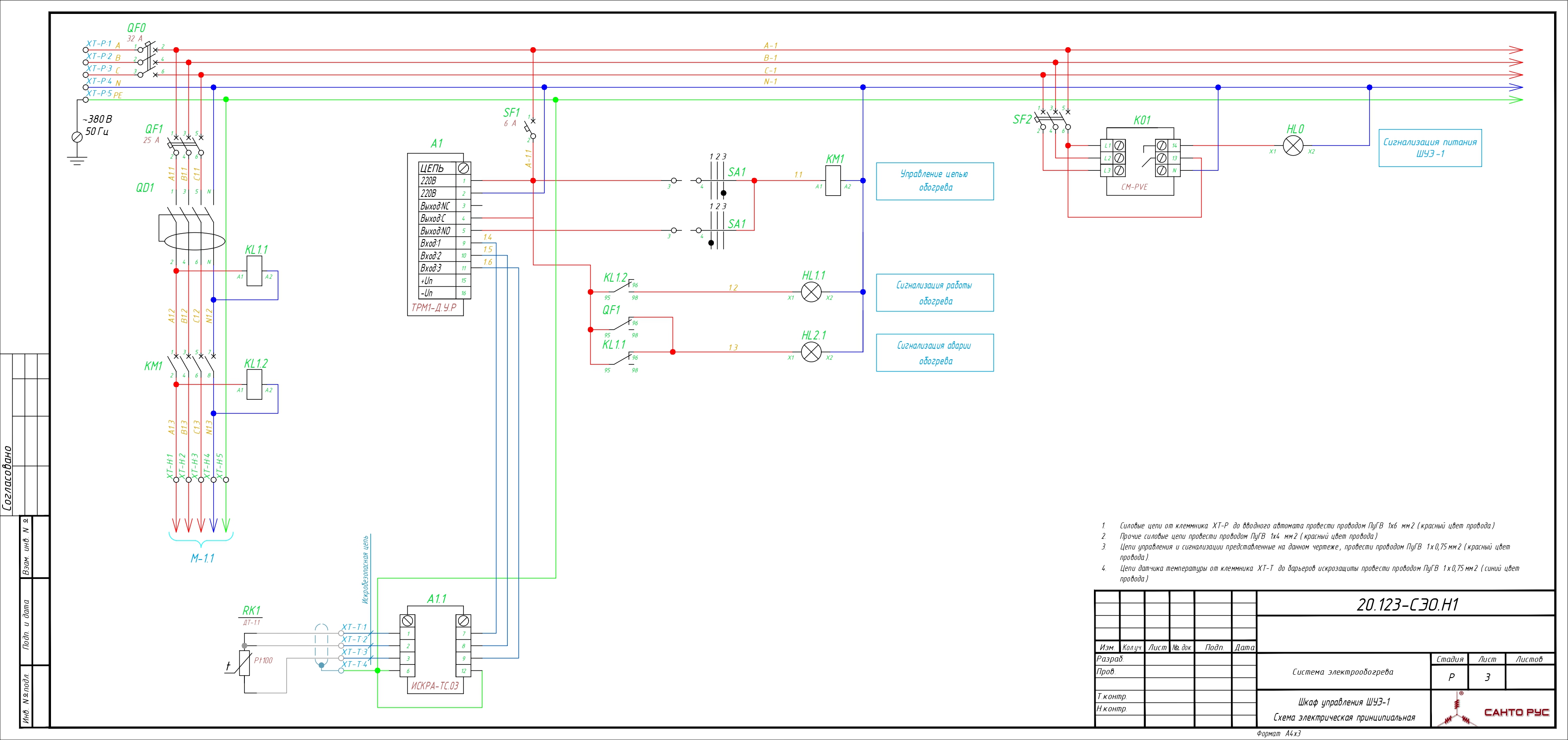
Система электрообогрева резервуаров

Подготовлена рабочая документация по системе электрообогрева вертикального резервуара объёмом 150 м³. Проект обеспечивает поддержание температуры продукта 5 °C с равномерным прогревом оболочки и зоны днища.
Заказать проект
Задать вопрос